IntelliJ 기준으로 작성.
롬복(Lombok)은 애노테이션과 애노테이션 프로세서를 제공하여 표준적으로 작성해야 할 코드를 개발자 대신 생성해주는 라이브러리입니다.
작동 원리
프로젝트 컴파일 시점에 애노테이션 프로세서를 사용해 소스코드의 AST(abstract syntax tree)를 조작합니다. 더 자세한 원리에 대해서는 링크를 참고하세요 애노테이션 프로세서
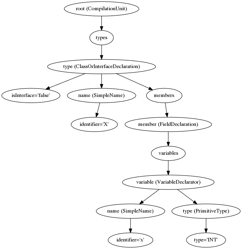
Abastract Syntax Tree
롬복(Lombok) 설정 가이드
1. 플러그인 설치
•
플러그인에서 Lombok 설치 이후 IDE 재시작
2. annotation processing 체크
•
settings 에서 Annotation Proccessors 항목에서 Enable annotation processing 항목 체크
3. 의존성 주입
•
Maven
<dependency>
<groupId>org.projectlombok</groupId>
<artifactId>lombok</artifactId>
<version>1.18.8</version>
<scope>provided</scope>
</dependency>
XML
복사
•
Gradle
providedCompile group: 'org.projectlombok', name: 'lombok', version: '1.18.12'
Java
복사






